Barcha mahsulotlar
TaqdimotlarKurs ishlariMustaqil ishlarDiplom ishlariBlankalarBiznes rejalarElektron kitoblarStatistikaMaqolaPlakatlarLoyihalarIjodiy IshlarAmaliy ishlarDasturlash tillariNamunaviy hujjatlarO'quv qo'llanmalarTarqatma materiallarDars ishlanmalarTestlarReferatlarIxtiro patentiDissertatsiya ishlariLabaratoriya Ishlari
.docx

Uzunlik va burchak oʻlchovlari
5 000 so’m
.docx

Elektr zanjirlar rezonans tok va kuchlanish rezosanslari.Rezosansning texnikadagi ahamiyati
5 000 so’m
.docx

ISO 9000 seriyali standartlar, xorijiy davlatlarda sifatni boshqarish tizimlari
5 000 so’m
.docx

Aloqa va axborotlashtirish sohasida o’lchashlar birliligini ta’minlash tizimi
5 000 so’m
.docx

Sertifikatlashtirish. Asosiy tushunchalar va atamalar
5 000 so’m
.pptx

Kimyo va oziq-ovqat sanoatini tarmoqlarda metrologik ta'minoti
5 000 so’m
.pptx

SERTIFIKATLASHTIRISH SXEMALARI VA OMILLARI
7 000 so’m
.pptx

O'lchash vositalarining asosiy statik va dinamik tavsiflari
7 000 so’m
.doc

Metrologik ta'minot tushunchasi
10 000 so’m
.docx

Metrologik ta'minot tushunchasi
5 000 so’m
.docx

Metrologik hujjatlarning turlari
5 000 so’m
.docx

Metrologiya, standartlashtirish va sertifikatlashtirish.Metrologiyaning qurilishdagi ahamiyati. Qurilishda metrologik ta’minot
8 500 so’m
.docx

Standartlashtirishning rivojlanish tarixi
7 000 so’m
.docx

Uzunlik va burchak o‘lchovlari
7 000 so’m
.docx

АГРЕГАТЛАШТИРИШ-ЗАМОНАВИЙ БОШҚАРИШ ТИЗИМИ ТУЗИЛИШИНИНГ АСОСИДИР
2 000 so’m
.docx

УМУМИЙ ТИЗИМНИНГ БОҒЛАНИШИДА БУЮРТМАЧИНИНГ ВАЗИФАЛАРИ
2 000 so’m
.docx

Мутаносиб ростлагичлар
2 000 so’m
.docx

Позицион ростлагичлар
2 000 so’m
.docx

Электр ростлагичлар
2 000 so’m
.docx

Бевосита таъсир қилувчи ростлагичлар
2 000 so’m
.docx

РОСТЛАШ ҚОНУНЛАРИ ВА АВТОМАТЛАШТИРИШНИНГ ТЕХНИК ВОСИТАЛАРИ
2 000 so’m
.docx

ЎЗ-ЎЗИДАН ТЎҒРИЛАНИШ ХУСУСИЯТИ. СТАТИК, АСТАТИК ВА НОТУРҒУН ОБЪЕКТЛАР
2 000 so’m
.docx

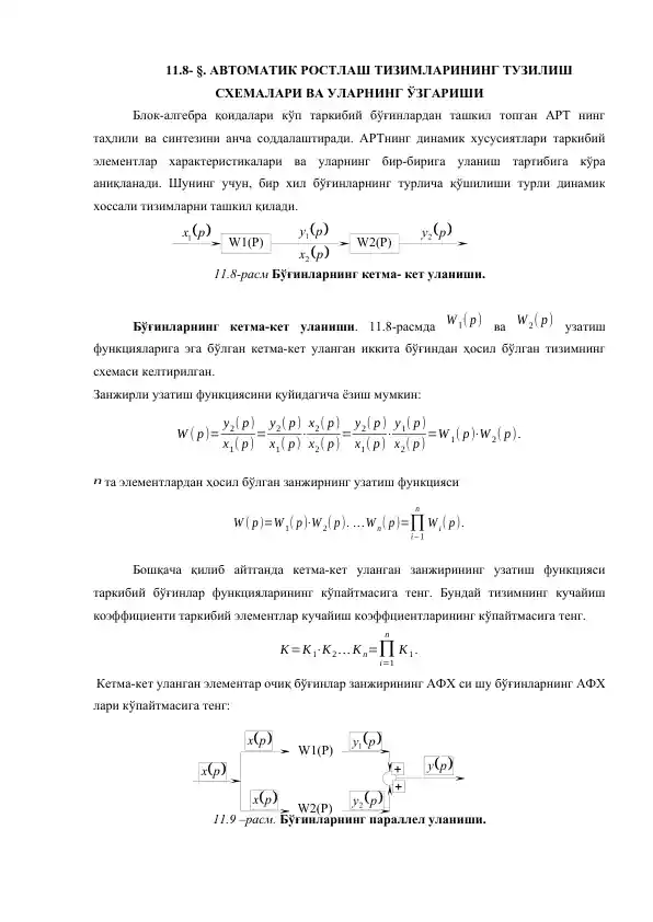
АВТОМАТИК РОСТЛАШ ТИЗИМЛАРИНИНГ ТУЗИЛИШ СХЕМАЛАРИ ВА УЛАРНИНГ ЎЗГАРИШИ
2 000 so’m
.docx

Операция Ҳисобларнинг Чизиқли Автоматик Ростлаш Тизимлари Таҳлили
2 000 so’m
.docx

Чизиқли Автоматик Ростлаш Тизимлари
2 000 so’m
.docx

Ростланувчи объектларнинг ўтиш характеристикалари
2 000 so’m
.docx

АВТОМАТИК РОСТЛАШ ТИЗИМЛАРИНИНГ ТАВСИФЛАРИНИНГ ЧИЗИҚЛАНТИРИШ
2 000 so’m
.docx

РОСТЛАШ ТИЗИМЛАРИНИНГ СТАТИК ХАРАКТЕРИСТИКАЛАРИ
2 000 so’m
.docx

Avtomatik rastlash tizimlari va ularning elementlari tahlili
2 000 so’m
.docx

Четга чиқишлар бўйича ростлаш
2 000 so’m
.docx

Автоматик ростлашнинг вазифаси
3 000 so’m
.docx

МИКРОПРОЦЕССОР ВА РАҚАМЛИ ҲИСОБЛАШ ТЕХНИКАСИ ВОСИТАЛАРИНИНГ ЎЛЧОВ ТИЗИМЛАРИДА ҚЎЛЛАНИЛИШИ
3 000 so’m
.docx

Mikroprotsessorlar va ularning texnologik o'lchov vositalarida qo'llanilishi
3 000 so’m
.docx

РАҚАМЛИ ҲИСОБЛАШ ТЕХНИКАСИ ҚУРИЛМАСИГА ТЕХНОЛОГИК ПАРАМЕТРЛАР ҲАҚИДАГИ АХБОРОТНИ
2 000 so’m
.docx

ТЕХНОЛОГИК ЎЛЧАШ ВОСИТАЛАРИДА МИКРОПРОЦЕССОРЛАРНИНГ Қ ЎЛЛАНИЛИШИ
3 000 so’m
.docx

ЎЛЧАШ ВОСИТАЛАРИНИ ТАНЛАШ
2 000 so’m
.docx

ИККИЛАМЧИ АСБОБЛАР
2 000 so’m
.docx

Электр-пневматик ва пневмо-электр ўзгарткичлар
2 000 so’m
.docx

ПНЕВМАТИК ЎЗГАРТКИЧЛАР
2 000 so’m
.docx

ЭЛЕКТР ЎЗГАРТКИЧЛАР
2 000 so’m
.docx

СИГНАЛ ЎЗГАРТКИЧЛАР, МАСОФАГА УЗАТИШ ТИЗИМЛАРИ ВА ИККИЛАМЧИ АСБОБЛАР
2 000 so’m
.docx

Tezlikni o'lchash
2 000 so’m
.docx

Kuchni o'lchash
2 000 so’m
.docx

Siljishni o'lchash
2 000 so’m
.docx

Механик параметрларни назорат қилиш асбоблари
2 000 so’m
.docx

Moddalarning namligini o'lchash
2 000 so’m
.docx

СУЮҚЛИКЛАРНИНГ ҚОВУШОҚЛИГИНИ YЛЧАШ
2 000 so’m
.docx

Moddalar zichligini o'lchash
2 000 so’m
.docx

Эритмаларни таҳлил қилишнинг кондуктометрик усули
2 000 so’m
.docx

МОДДАЛАРНИНГ ТАРКИБИНИ ВА ФИЗИК ХОССАЛАРИНИ
2 000 so’m
Tayyor mahsulotlardan foydalanish qanday ishlaydi?

Qidiring va tanlang
Katalogdan yoki qidiruv orqali sizga kerakli tayyor mahsulotni toping.

Sotib oling
Xavfsiz to‘lov tizimi orqali mahsulotni sotib oling — narx va shartlar oldindan ko‘rinadi.

Yuklab oling va foydalaning
Mahsulotni darhol yuklab oling va ishlatishni boshlang.