266 ta mahsulot topildi
Иккинчи жаҳон уруши йилларида мактабгача таълим
8 000.00
.pptx
16
297.8 KB

Иккинчи жаҳон уруши йилларида мактабгача таълим
8 000.00
.pptx
16
200.4 KB

Япония ХХ асрнинг иккинчи ярмидa Yaponiya
5 000.00
.pptx
70
58.81 MB

Иккинчи жаҳон уруши йилларида Ўзбекистон
10 000.00
.pptx
18
183.8 KB

Шарқий Европа мамлакатлари иккинчи жаҳон урушидан кейинги йилларда
7 000.00
.ppt
65
28.64 MB

Италия Иккинчи Жаҳон Урушидан кейинги йилларда Ikkinchi jahon urushi davrida Italiya
5 000.00
.ppt
56
35.34 MB

Хитой ХХ асрнинг иккинчи ярмида Xitoy 20 asrning ikkinchi yarmida
7 000.00
.ppt
78
39.32 MB

Франциянинг иккинчи жаҳон урушидан кейинги йилларда Ikkinchi jahon urushida keuingi yillarda Frantsi
7 000.00
.pptx
55
38.14 MB

АҚШ Иккинчи Жаҳон Урушидан Кейинги Йилларда AQSh Ikkinchi jahon urushidan keyin yillarda
7 000.00
.ppt
69
48.00 MB

Буюк Британия иккинчи жаҳон урушидан кейинги йилларда Ikkinchi jahon urushidan keyingi yillarda Buyu
7 000.00
.ppt
62
24.24 MB

XIX АСРНИНГ ИККИНЧИ ЯРИМИ ВА XX АСР БОШЛАРИДА ТУРКИСТОН ЎЛКАСИДА ТАЪЛИМ-ТАРБИЯ ВА ПЕДАГОГИК ФИКРЛАР
5 500.00
.pptx
21
128.4 KB

Туркистон ўлкасида ХIХ асрининг иккинчи ярми ва ХХ бошларида таълим-тарбия ва педагогик фикрлар тараққиёти
5 000.00
.pptx
15
66.4 KB

МИСР ИККИНЧИ ЖАҲОН УРУШИДАН КЕЙИН
30 000.00
.doc
12
69.0 KB

Покистон иккинчи жаҳон урушидан keyin
30 000.00
.doc
15
86.5 KB

ПОКИСТОН ИККИНЧИ ЖАҲОН УРУШИДАН КЕЙИН
20 000.00
.doc
15
91.5 KB

Ҳиндистон иккинчи жаҳон урушидан кейин
30 000.00
.doc
12
77.5 KB

Иккинчи Жаҳон уруши (Second World War)
2 000.00
.pptx
11
2.09 MB

ИККИНЧИ ЖАҲОН УРУШИДАН КЕЙИН ЕВРОПАДА ИНТЕГРАЦИЯ ЖАРАЁНЛАРИНИНГ КУЧАЙИШИ
30 000.00
.doc
14
88.0 KB

XX асрнинг иккинчи ярмидаги санъат ютуқлари
4 000.00
.pptx
20
1.55 MB

ИККИНЧИ ТУР СИРТ ИНТЕГРАЛЛАР
5 000.00
.ppt
16
646.0 KB

СССРиккинчиЖаҳон урушидан кейинги йилларда SSSR Ikkinchi jahon urushidan keyin yillarda
7 000.00
.pptx
60
24.03 MB

Иккинчи тур эгри чизиқли интеграллар
5 000.00
.ppt
11
507.5 KB

Етуклик даврининг биринчи ва иккинчи босқичларидаги шахснинг психологик хусусиятлари
5 000.00
.pptx
17
651.3 KB

17-асрнинг иккинчи ярмидаги капитал ишлаб чиқаришнинг асосий хусусиятлари
3 000.00
.pptx
9
50.8 KB

ИККИНЧИ СИНФ ИНГЛИЗ ТИЛИ ДАРСЛИГИНИ ЯРАТИШ БЎЙИЧА УСЛУБИЙ ТАВСИЯЛАР
82 000.00
94
8.79 MB

ИККИНЧИ ТАРТИБЛИ ДИФФЕРЕНЦИАЛ ТЕНГЛАМАЛАР ВА УЛАРНИ ЕЧИШНИНГ ЎЗГАРМАCНИ ВАРИАЦИЯЛАШ УCУЛИ. ОCТОГРАДCКИЙ-ЛИУВИЛЛ ФОРМУЛАCИ.
5 000.00
.ppt
16
403.0 KB

Темурийлар даврида Иккинчи Ренессанс фалсафаси ва фани ривожи
3 000.00
.pptx
11
137.3 KB

Иккинчи курс маърузалари
6 000.00
.docx
24
76.5 KB

Термодинамиканинг биринчи ва иккинчи қонуни
6 000.00
.docx
78
2.11 MB

Иккинчи жаҳон урушигача бўлган даврдаги матбуотнинг мавзу доираси
7 000.00
.pptx
14
1.40 MB

Шўро матбуотининг иккинчи жаҳон уруши ва ундан кейинги даври
7 000.00
.pptx
39
974.9 KB

Курилиш механикаси фанидан иккинчи О.Н. саволлари
7 000.00
.docx
17
61.7 KB

20 асрнинг иккинчи ярмида янги йўналишларни юзага келиши
12 500.00
.docx
22
49.9 KB

AGROS MED ИККИНЧИ ТОИФА УЧУН ЖАВОБЛАР ikkinchi toifa uchun javoblar to'plami
4 000.00
.docx
31
148.4 KB

КАТИОНЛАРНИНГ ИККИНЧИ ВА УЧИНЧИ АНАЛИТИК ГУРУҲИНИНГ НАЗАРИЙ АСОСЛАРИ
3 250.00
.docx
6
50.6 KB

Ўрта асрларда Ўзбекистон ҳудудида давлат ва ҳуқуқнинг ривожланиши (V асрнинг бошлари – XIX асрнинг иккинчи ярми)
7 000.00
.docx
77
251.8 KB

ИККИНЧИ ЖАҲОН УРУШИ ЙИЛЛАРИДА ЎЗБЕК ХАЛҚИНИНГ ФАШИЗМ УСТИДАН ҚОЗОНИЛГАН ҒАЛАБАГА ҚЎШГАН ҲИССАСИ
9 000.00
.doc
13
105.0 KB

Биринчи, иккинчи афюн урушлари ва уларнингоқибатлари
2 000.00
.pptx
30
974.6 KB

ХХ асрнинг иккинчи ярмида янги йўналишларнинг юзага келиши
10 000.00
.pptx
25
1.46 MB

Термодинамиканинг иккинчи қонуни
10 000.00
.pptx
11
1.26 MB

XVII asrning ikkinchi yarmidan XIX asrlarda tarbiya, maktab va ХVII асрнинг иккинчи ярмидан ХIX асрларда тарбия, мактаб ва педагогик фикрлар
4 000.00
.pptx
25
1.17 MB

АҚШнинг Иккинчи жаҳон урушидаги иштироки
7 000.00
102
705.0 KB

41-МАВЗУ. РОССИЯ ИМПЕРИЯСИ МУСТАМЛАКАСИ ДАВРИДА ТУРКИСТОНДА МАДАНИЯТ ВА САНЪАТ (XIX АСРНИНГ ИККИНЧИ ЯРМИ – ХХ АСРНИНГ БОШЛАРИ).
30 000.00
63
11.61 MB

20-Йилларнинг иккинчи ярми ва 30 - йиллардаги тоталитаризм шароитида ўзбекистон журналистикаси. ўзбекистон матбуоти журналистикаси фашизм билан бўлган уруш йилларида (1941-1945). Тоталитар тузум шароитида ўзбекистон журналистикаси (1946-1985). 80-йилларнинг иккинчи ярми ва 90-йилларнинг бошида мамлакатни ижтимоий-сиёсий жиҳатдан ислоҳ қилиш шароитида ўзбекистон матбуоти
5 000.00
.doc
11
89.0 KB

Термодинамиканинг иккинчи қонуни
5 000.00
.ppt
21
1.11 MB

Биринчи, иккинчи афюн урушлари ва уларнинг оқибатлари
11 000.00
.pptx
30
914.6 KB

Иккинчи жаҳон уруши йилларида Ўзбек халқининг фашизм устидан қозонилган ғалабага қўшган ҳиссаси
4 500.00
.ppt
28
33.90 MB

XIV асрнинг иккинчи ярми ва XVI асрда Мавераннаҳрда тарбиянинг ривожlaniши
3 000.00
.pptx
10
792.5 KB

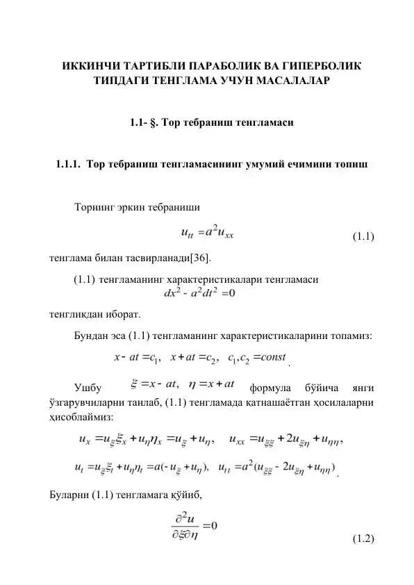
ИККИНЧИ ТАРТИБЛИ ПАРАБОЛИК ВА ГИПЕРБОЛИК ТИПДАГИ ТЕНГЛАМА УЧУН МАСАЛАЛАР
15 000.00
.docx
30
735.2 KB

ХIV-ХVI АСРНИНГ ИККИНЧИ ЯРМИ ВА АСРДА МОВАРАУННАҲРДА ПЕДАГОГИК ФИКРЛАР РИВОЖИ
9 090.00
.ppt
43
8.20 MB
